Product Summary
The TDA7416 is a carradio signal processor. The TDA7416 includes a high performance audioprocessor with 7 bands equalizer and spectrum analyzer. The digital control allows a programming in a wide range of all the filter characteristics.
Parametrics
TDA7416 absolute maximum ratings: (1)VS Operating Supply Voltage: 10.5 V; (2)Tamb Operating Temperature Range: -40 to 85℃; (3)Tstg Storage Temperature Range: -55 to +150℃.
Features
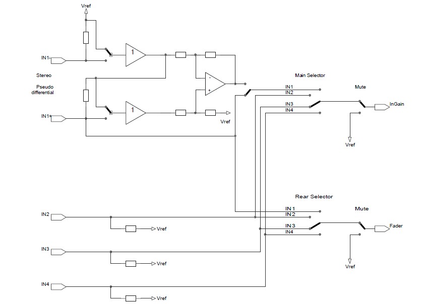
TDA7416 features: (1)3 stereo inputs; (2)1 pseudo differential stereo input; (3)Volume control; (4)7 Band equalizer filter control; (5)High pass filter for subwoofer application; (6)Direct mute and soft mute; (7)4 independent speaker outputs; (8)Soft step speaker control; (9)Subwoofer output with soft step; (10)7 band spectrum analyzer; (11)Full mixing capability; (12)HPF2 with zerocross; (13)I2C-bus interface.
Diagrams

| Image | Part No | Mfg | Description | ![]() |
Pricing (USD) |
Quantity | ||||
|---|---|---|---|---|---|---|---|---|---|---|
![]() |
![]() TDA7416 |
![]() Other |
![]() |
![]() Data Sheet |
![]() Negotiable |
|
||||
| Image | Part No | Mfg | Description | ![]() |
Pricing (USD) |
Quantity | ||||
![]() |
![]() TDA7000 |
![]() Other |
![]() |
![]() Data Sheet |
![]() Negotiable |
|
||||
![]() |
![]() TDA7010T |
![]() Other |
![]() |
![]() Data Sheet |
![]() Negotiable |
|
||||
![]() |
![]() TDA7010T3AA |
![]() |
![]() IC FM RADIO 16-SOIC |
![]() Data Sheet |
![]() Negotiable |
|
||||
![]() |
![]() TDA7010T3TM |
![]() |
![]() IC FM RADIO CIRCUIT 16SOIC |
![]() Data Sheet |
![]() Negotiable |
|
||||
![]() |
![]() TDA7020T |
![]() Other |
![]() |
![]() Data Sheet |
![]() Negotiable |
|
||||
![]() |
![]() TDA7021T |
![]() Other |
![]() |
![]() Data Sheet |
![]() Negotiable |
|
||||
(China (Mainland))










