Product Summary
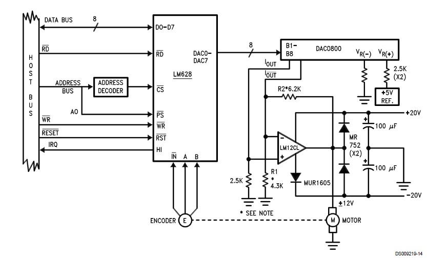
The LM629M-6 is a precision motion controller. The LM629M-6 is a dedicated motion-control processor designed for use with a variety of DC and brushless DC servo motors, and other servomechanisms which provide a quadrature incremental position feedback signal. The parts perform the intensive, real-time computational tasks required for high performance digital motion control. The host control software interface of the LM629M-6 is facilitated by a high-level command set. The LM629M-6 has an 8-bit output which can drive either an 8-bit or a 12-bit DAC. The components required to build a servo system are reduced to the DC motor/actuator, an incremental encoder, a DAC, a power amplifier, and the LM628.
Parametrics
LM629M-6 absolute maximum ratings: (1)Temperature Range: -40℃ < TA < +85℃; (2)Clock Frequency: 1.0 MHz < fCLK < 8.0 MHz; (3)VDD Range 4.5V < VDD < 5.5V; (4)Voltage at Any Pin with Respect to GND: -0.3V to +7.0V; (5)Ambient Storage Temperature: -65℃ to +150℃.
Features
LM629M-6 features: (1)32-bit position, velocity, and acceleratioregisters; (2)Programmable digital PID filter with 16-bit coefficients; (3)Programmable derivative sampling interval; (4)8- or 12-bit DAC output data (LM628); (5)8-bit sign-magnitude PWM output data (LM629); (6)Internal trapezoidal velocity profile generator; (7)Velocity, target position, and filter parameters may be; (8)changed during motion; (9)Positioand velocity modes of operation; (10)Real-time programmable host interrupts; (11)8-bit parallel asynchronous host interface; (12)Quadrature incremental encoder interface with index pulse input; (13)Available ia 28-pidual in-line package or a 24-pisurface mount package.
Diagrams

| Image | Part No | Mfg | Description | ![]() |
Pricing (USD) |
Quantity | ||||||||||||
|---|---|---|---|---|---|---|---|---|---|---|---|---|---|---|---|---|---|---|
![]() |
![]() LM629M-6/NOPB |
![]() National Semiconductor (TI) |
![]() Motor / Motion / Ignition Controllers & Drivers PRECISION MOTION CONTROLLER |
![]() Data Sheet |
![]()
|
|
||||||||||||
![]() |
![]() LM629M-6 |
![]() National Semiconductor (TI) |
![]() Motor / Motion / Ignition Controllers & Drivers |
![]() Data Sheet |
![]()
|
|
||||||||||||
(China (Mainland))










